

印制電路板(Printed Circuit Board,簡稱“PCB”),又稱為印制線路板、 印刷電路板、印刷線路板。通常把在絕緣基材上,按預定設計制成印制線路、印 制元件或兩者組合而成的導電圖形稱為印制電路,而在絕緣基材上提供元器件之 間電氣連接的導電圖形,稱為印制線路。
PCB誕生于20世紀30年代,采用電子印刷術制作,以絕緣板為基材,有選擇 性的加工孔和布設金屬的電路圖形,用來代替以往裝置電子元器件的底盤,并實 現電子元器件之間的相互連接,起中續傳輸的作用,是電子元器件的支撐體,有 “電子產品之母”之稱。該產業的發展水平可在一定程度上反映一個國家或地區 電子產業的整體發展速度與技術水準。隨著PCB層數和密度的不斷增加,PCB產品 與微型芯片的結合日益緊密,PCB生產和研發甚至會影響到國家的戰略信息安全。PCB產品分類方式多樣,行業中常用的分類方法主要有按照線路圖層數、產 品結構和產品用途等幾個方面進行劃分,具體情況如下:






印制電路板(PCB)處于電子產業鏈的中
游,是電子產業核心元器件之一,產業鏈包括:原材料-高頻高速覆銅板-電子元 器件(PCB 等)-加工組裝(SMT)-5G 成型終端產品。
印制電路板(Printed Circuit Board,即 PCB),又稱印制線路板、印刷電路板、印刷線路板,是指采用電子印刷術制作的、在通用基材上按預定設計形 成點間連接及印制組件的印制板。印制電路板是電子元器件的支撐體和電氣連接的載體,有“電子產品之母”之稱。

通信設備線路板
通信設備是承載通信系統架構的硬件設施和物理表現。通信系統可分為接入 網(即基站)、承載網(傳輸)和核心網(處理數據和連接因特網的部分),其 中 5G 系統中分別對應的主要通信設備是基站設備(天線系統-AAU 和基帶單元 -DU+CU)、傳輸設備、核心網設備。
接入網產品主要性能指標如下:

在承載網產品方面,5G 商用需要提前建設承載網絡。5G 產品對數據信號傳 輸速率從 25Gbps 提升至 56Gbps,對產品的阻抗、損耗等提出了更嚴格的要求。
該類產品主要性能指標如下:

在核心網方面,重點對產品的高速及高密度提出了嚴格要求,核心網產品主要性能指標如下:

通信設備板不僅對印制電路板的可靠性、電性能、熱性能和產品品質要求嚴 格,而且要求產品使用壽命達到十年以上,因此對印制電路板供應商認證嚴苛, 進入門檻高,據中信建投的研究報告:高端板中,以華為為例,目前通過認證的 高端通信板參與者主要包括滬電股份、深南電路、珠海方正(方正科技集團股份 有限公司電路板業務子公司)和生益電子 4 家。
網絡設備板主要應用于骨干網傳輸、路由器、高端交換機、以太網交換 機和接入網等網絡傳輸產品, 網絡通訊和數據傳輸不斷向高速大容量傳輸方向發展對印制電路板提出了 越來越高的要求。隨著產品 傳輸速率及電路板表面貼裝的芯片和元器件數量的提升,網絡設備板對大尺寸單 板的工藝加工能力要求越來越高。網絡設備板通常需要采用高速板材,并滿足產品對密度、尺寸精度、對準度 等各方面的嚴苛要求,同時還要保證高速信號傳輸的電氣性能。公司網絡設備板產品主要指標如下:

服務器是提供計算服務的設備。服務器通過接收網絡上其他計算機 (客戶機) 提交的服務請求,提供相應的計算服務。5G 時代的到來,將帶來數據流量的爆 發式增長,促進人工智能、大數據等行業的發展,從而帶動服務器需求的增長。
隨著服務器向高速度、高性能、大容量等方向的不斷發展,其對印制電路板 的要求不斷提升,高端服務器所用 PCB 一般要求具有高層數、高縱橫比、高密度 和高傳輸速度,常規服務器一般層數在 8-24 層,板厚 2-4mm,厚徑比最高達到 15:1;高端服務器層數為 28-46 層,板厚 4-5mm,厚徑比最高達到 20:1。
服務器 產品具有高電氣性能和高可靠性,客戶對產品進行能力分級,供應商通過考試認 證后才具備該等級項目打樣及供貨資格,因此通常只有少數供應商能通過高端考試板認證。
服務器類產品主要性能指標如下:

消費電子板主要應用于智能手機及其配套設備等與現代消費者生活、娛樂息 息相關的電子產品。除高階 HDI 產品外,軟板及軟硬結合板技術也開始在行業推廣, 以滿足消費類客戶的設計需求。消費電子板產品主要性能指標如下:

工控即工業自動化控制,是指將信息技術和電力電子緊密結合以控制電機運 作,達到提高生產效率的目的。工控板具有技術水平高和可靠性高的特點,一般 要求使用年限為 10 年以上。工 控、醫療板產品主要性能指標如下:

醫療設備對電路板產品的品質要求較高,需要特殊專業認證,通常要求達到 IPC3 級。
在汽車電子領域,汽車安全、中控及高端娛樂系統、電動能源管理系統、自動駕駛傳感及毫米波雷達等產品上,為滿足智能汽車的快速充電需求,需要長期耐 2,000v 高壓的高可靠性快速充電控制板;超高技術清潔度的發動機控制板;毫米波雷達高頻板。汽車電子板產品主要性能指標如下:

在高鐵領域,產品主要應用于信號控制系統及機車安全系統。在航空航天領域,主要應用于飛機電源控制和航空安全設施,該類產品主要性能指標如下:

在封裝測試領域,該類產品主要性能指標如 下:

從產業鏈的角度看,PCB 上游主要是覆銅板、銅箔行業,下游主要是通信設備、網絡設備、計算機/服務器、消費電子、工業控制、醫療、汽車電子、航空航天等行業。作為電子產品生產制造的關鍵環節,PCB 行業的產品與技術需不斷滿足下游電子產品的需求與變化。
5G 的三大應用場景包括:增強 移動寬帶、大規模物聯網和低時延高可靠通信。
為了實現更高網絡容量以應對上 述場景,5G 使用了大規模天線陣列(Massive MIMO)和超密集組網等技術。隨著 5G 的普及,未來天線和射頻模塊的需求將加大,基站部署密度也將進一步增 大,5G 基站的建設將帶動作為基礎元器件的高頻、高速 PCB 的發展。
5G 通信具備低傳輸損耗、低傳輸延時、高可靠性等特性,需要低介電常數、 低損耗因數的印制電路板。在印制電路板生 產過程中對介電常數、損耗因數、耐熱性、表面平整度、多層加工、混壓加工、 鍍銅均勻性等進行精密調控,生產的印制電路板具有低介電常 數、低介質損耗、高可靠性等優良特性,可以滿足 5G 通信用印制電路板低傳輸 損耗、低傳輸延時、高耐熱、高可靠性的要求。
PCB外協加工主要包括鉆孔、板面電鍍等 工序外協或多制程加工。主要外協加工服務單位外協加工費的變動情況如下:


下游行業通信設備、網絡設備、計算機/服務器、消費電子、工控醫 療、汽車電子等的發展狀況、行業景氣度、市場需求情況具體如下:
a.通信設備
根據 Prismark 的統計和預測,2018 年全球通信設備市場規模為 5,910 億美 元,預計 2022 年將達 6,550 億美元,全球用于通信設備的 PCB 產值將由 2017 年 的 175 億美元增長到 2022 年的 211 億美元,年復合增長率達到 3.80%。
b.網絡設備
未來幾年,我國的網絡設備市場規模整體上呈增長趨勢,增速高于全球市場, 其中交換機和無線產品是市場增長的主要驅動因素。到 2020 年,我國企業級交 換機的市場規模預計將達到 31.5 億美元,較 2016 年增長 24.5%;無線產品的市 場規模將達到 8.8 億美元,較 2016 年增長 44.3%。
c.計算機/服務器
根據 Prismark 數據,2018 年全球 PCB 增長 6%,其中服務器/數據中心領域 同比增長 21.3%,預測 2018-2023 年全球 PCB 市場整體增速為 3.7%,其中無線基 站、數據中心/服務器增速分別為 6.0%、5.8%,數據中心/服務器 PCB 市場增速 要明顯快于行業平均增速。
d.消費電子
隨著 5G 的快速普及,5G 手機等電子產品的需求也將帶動柔性電路板市場空間的提升。根據 IDC 預測,2020 年 5G 手機的全球出貨量將達到 1.9 億部,占智 能手機總出貨量的 14%。另據中國移動公布的數據及供應鏈調研,2020 年中國 5G 手機規模將達到 1.5 億部。
e.工控醫療
根據 Prismark 的統計,2017 年全球工業控制市場規模為 2,110 億美元,預 計 2022 年達 2,560 億美元,年均復合增長率為 3.94%。工業控制產品往往需要技術和工藝水平高的高可靠性 PCB,是細分領域的高端市場。
隨著工業控制產業不斷向智能化、信息化方向發展,PCB 產品將有廣闊的市場空間。在全球人口自然增長、人口老齡化程度提高以及發展中國家經濟增長的帶動 下,長期來看,全球范圍內醫療器械市場將持續增長。
根據 EvaluateMedTech 統 計,2017 年全球醫療器械銷售規模為 4,050 億美元,預計 2024 年將達到 5,950 億美元,期間年均復合增長率將保持在 5.65%。
f.汽車電子
根據 Prismark 的預測,全球汽車電子將持續穩定發展,2017 年全球汽車產 量為 9,730 萬輛,預計 2022 年全球汽車產量將達到 10,760 萬輛,全球汽車產量 每年增長率約為 2.0%;2017 年每車電子含量為 2,180 美元,預計 2022 年每車電 子含量將達到 2,715 美元,每車電子含量每年增長約 4.5%;全球汽車電子銷售 預計從 2017 年的 2,100 億美元,增長至 2022 年的 2,890 億美元,汽車電子銷售 額 2017 年-2022 年全球年均復合增長率將達到 6.6%。
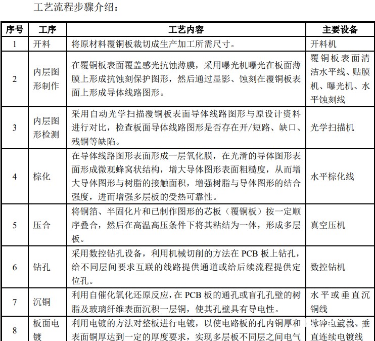
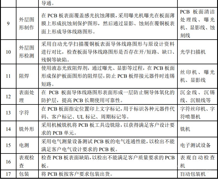
生產印制電路板主要工藝流程如下:


